【FFmpeg】FLV 格式分析 ② ( Tag Body 数据块体结构 - Audio Data 音频数据 | AAC 序列头 AudioSpecificConfig 结构分析 )
一、Tag Body 数据块体结构 - Audio Data 音频数据1、Audio Data 音频数据简介2、Audio Data 音频数据结构分析4、Audio Data 音频数据 中 AAC Packet Type 字段说明5、AAC 序列头 AudioSpecificConfig 结构分析6、AAC 原始数据块 Raw AAC Data 结构分析7、AAC 序列头 AudioSpecifi
文章目录
- 一、Tag Body 数据块体结构 - Audio Data 音频数据
-
- 1、Audio Data 音频数据简介
- 2、Audio Data 音频数据结构分析
- 4、Audio Data 音频数据 中 AAC Packet Type 字段说明
- 5、AAC 序列头 AudioSpecificConfig 结构分析
- 6、AAC 原始数据块 Raw AAC Data 结构分析
- 7、AAC 序列头 AudioSpecificConfig 与 AAC 原始数据块 Raw AAC Data 对比分析
- 8、AAC Packet Type 字段与 ADIF 格式 和 ADTS 格式 的关系
- 9、Audio Data 音频数据 解析流程
- 10、Audio Data 音频数据 类型的 Tag 数据块 的 Tag Body 数据块体部分示例展示
FLV 文件 的总体结构 由 File Header 文件头、File Body 文件体 组成 ;
- File Header 文件头 固定为 9 字节 ,
- File Body 文件体 由 若干 " Previous Tag Size 前一个标签大小 + Tag 数据块 " 组成 ;
- Tag 数据块 由 Tag Header 数据块头、Tag Body 数据块体 组成 ;
- Tag Header 数据块头 由 固定 11 字节组成 ;
- Tag Body 需要根据 三种不同的 Tag 类型 各自有不同的结构 , 如 :
- 音频数据 Audio Data、
- 视频数据 Video Data、
- 元数据 Script Data ;
上一篇博客 【FFmpeg】FLV 格式分析 ① ( File Header 文件头 | File Body 文件体 | Tag Header 数据块头结构 | Script Data 元数据结构 ) 中 , 讲解了 Script Data 元数据 的 Tag Body 结构 , 本篇博客介绍 音频数据 Audio Data、视频数据 Video Data 的 Tag Body 结构 ;
一、Tag Body 数据块体结构 - Audio Data 音频数据
1、Audio Data 音频数据简介
在 FLV 文件中 , Audio Data 音频数据 类型的 Tag 数据块 用于存储音频相关信息 ;
音频 Tag 数据块 的 Tag Body 结构 中主要包括
- 音频格式、
- 采样率、
- 采样精度、
- 声道类型
等参数信息 , 和 实际的音频数据 ;
Audio Data 音频数据 的 Tag 数据块 分为两部分 :
- 第 1 字节 包含 音频 的参数信息 , 包括音频格式、采样率、采样精度、声道类型 ;
- 第 2 字节 开始 就是 实际的 音频数据 ;
2、Audio Data 音频数据结构分析
下面是 FLV 文件中 Audio Data 音频数据 类型的 Tag Body 数据块体 的每个字节含义 :
| 字节偏移 | 位偏移 | 字段名称 | 位宽 | 描述 |
|---|---|---|---|---|
| 0 | 0-3 | Sound Format | 4 | 音频编码格式 : 0 = Linear PCM, 平台字节序 1 = ADPCM 2 = MP3 3 = Linear PCM, 小端字节序(LE) 4 = Nellymoser 16 kHz 单声道 5 = Nellymoser 8 kHz 单声道 6 = Nellymoser 7 = G.711 A-law PCM 8 = G.711 μ-law PCM 9 = 保留 10 = AAC 11 = Speex 14 = MP3 8 kHz 15 = 设备专用 |
| 0 | 4-5 | Sound Rate | 2 | 采样率 : 0 = 5.5 kHz, 1 = 11 kHz, 2 = 22 kHz, 3 = 44 kHz。 |
| 0 | 6 | Sound Size | 1 | 采样精度 : 0 = 8 位, 1 = 16 位。 |
| 0 | 7 | Sound Type | 1 | 声道类型 : 0 = 单声道(Mono) 11 = 立体声(Stereo) |
| 1 | 0-7 | AAC Packet Type | 8 | ( 仅当 Sound Format 为 10 时 , 才有该字段 ) AAC 特有类型 : 0 = AAC 序列头(AudioSpecificConfig,用于初始化解码器) 1 = AAC 原始数据块(Raw AAC frame data) |
| 2+ | … | Audio Data | 可变 | 实际音频数据 , 根据 Sound Format 的不同 , 这部分数据格式也会不同 ; 对于 AAC,音频数据部分是 Raw AAC 数据帧。 对于 MP3,这部分是 MP3 帧数据 |
注意 : 上面的 AAC Packet Type 字段 , 仅在 Sound Format 为 10 时 才有 , 该字段也可以算作 AAC 格式的数据部分 ;
4、Audio Data 音频数据 中 AAC Packet Type 字段说明
AAC 序列头 , 设置的 AAC Packet Type 字段值 为 0 ;
- 通常在 音频流的开头 或 格式切换 时出现 ;
- 解码器必须 先读取并处理该 序列头 , 提取必要的初始化信息 , 然后才能接收 ACC 原始数据块 , 如 : 采样率、声道配置 参数 ;
AAC 原始数据块 , 设置的 AAC Packet Type 字段值 为 1 ;
- 在 AAC 序列头 之后 , 所有后续的音频 Tag Body 均为原始数据块 ;
- AAC 原始数据块 是 编码后的音频内容 , 可以直接传递给 AAC 解码器处理 ;
特别注意 : 一个音频 Tag 的 Tag Body 中 只能包含
- AAC 序列头 AudioSpecificConfig
- AAC 原始数据块 Raw AAC Data
两者中的一种数据 , 两种数据不可能出现在同一个 音频 Tag 的 Tag Body 中 ;
AAC Packet Type 是一个 1 字节的字段 , 用于区分 AAC 序列头 和 AAC 原始数据块 这两种数据的类型 ;
解码器需要根据 AAC Packet Type 的值来 判断当前 Tag Body 的数据内容是 序列头 还是 音频帧 ;
5、AAC 序列头 AudioSpecificConfig 结构分析
AAC 序列头 AudioSpecificConfig 是 用于初始化 AAC 解码器的必需数据 , AAC Packet Type 值 固定 设置为 0 , 表示这是 AAC 序列头 ;
| 字段名称 | 大小 | 描述 |
|---|---|---|
| AAC Packet Type | 1 字节 | 固定值为 0,表示这是 AAC 序列头。 |
| AudioSpecificConfig | 可变(通常 2 字节) | 提供采样率、声道等 AAC 解码器初始化参数,具体结构见下文。 |
AudioSpecificConfig 的结构 如下 :
| 字段名称 | 位宽 | 描述 |
|---|---|---|
| AudioObjectType | 5 位 | AAC 编码的类型(2 表示 AAC-LC)。 |
| SamplingFrequencyIndex | 4 位 | 采样率索引,对应具体采样率值(如 3 表示 48 kHz,4 表示 44.1 kHz)。 |
| ChannelConfiguration | 4 位 | 声道配置(如 2 表示立体声)。 |
| 其他数据(可选) | 可变 | 如果需要更多初始化参数,会在这里存储(通常在扩展配置中)。 |
AAC 序列头的数据案例 :
00 12 10
00: 设置 AAC Packet Type = 0 , 表示这是 AAC 序列头 ;12 10: 设置 2 字节的 AudioSpecificConfig 值 , 转为二进制0001 0010 0001 0000- 0 ~ 4 位 , 是
AudioObjectType = 00010, 该值表示 AAC 编码类型 , 2 = AAC-LC ; - 5 ~ 8 位 , 是
SamplingFrequencyIndex = 0100, 该值表示采样率 , 4 = 44.1 kHz ; - 9 ~ 12 位 , 是
ChannelConfiguration = 0010, 该值表示声道配置 , 2 = 立体声 ;
- 0 ~ 4 位 , 是
6、AAC 原始数据块 Raw AAC Data 结构分析
AAC 原始数据块 Raw AAC Data , 需要设置 AAC Packet Type = 1 字段值 ;
| 字段名称 | 大小 | 描述 |
|---|---|---|
| AAC Packet Type | 1 字节 | 固定值为 1,表示这是 AAC 原始数据块。 |
| Raw AAC Data | 可变(通常多个字节) | 编码后的 AAC 音频帧内容,直接传递给解码器处理。 |
AAC 原始数据块 示例 : 数据为
01 FF EE 76
01: AAC Packet Type = 1 , 表示这是原始数据块 ;FF EE 76: Raw AAC Data , 实际的 AAC 音频帧数据 ;
7、AAC 序列头 AudioSpecificConfig 与 AAC 原始数据块 Raw AAC Data 对比分析
| 特性 | AAC 序列头 | AAC 原始数据块 |
|---|---|---|
| AAC Packet Type | 0 |
1 |
| 内容 | AudioSpecificConfig 初始化参数 | 编码后的 AAC 音频帧数据 |
| 大小 | 通常固定 2 字节或更多 | 大小可变,取决于音频帧的编码情况 |
| 功能 | 提供解码器初始化信息 | 实际的音频数据,用于播放 |
| 是否包含 ADTS | 不包含 | 不包含 |
8、AAC Packet Type 字段与 ADIF 格式 和 ADTS 格式 的关系
在之前的博客 【FFmpeg】AAC 音频格式分析 ( ADIF 格式 | ADTS 格式 | AAC ADTS 音频格式分析 | ADTS 帧头格式解析 | 代码实战 - 生成 ADTS 帧头数据 ) 中 , 介绍了 AAC 的两种格式 , ADIF 格式 和 ADTS 格式 ;
-
ADIF 格式 ( Audio Data Interchange Format ⾳频数据交换格式 ) 是一种用于 存储 AAC 数据的文件格式 , 适合静态音频文件 ;

-
ADTS 格式 ( Audio Data Transport Stream 音频数据传输流格式 ) 适用于 数据传输 , ADTS 格式 将音频数据划分为多个小帧 , 每个帧包含一段音频数据和帧头 , 每个帧头包含解码该帧的必要信息 , 如 : 帧长度、声道数和采样率等 ;

FLV 中的 AAC 音频数据 , 即不是 ADIF , 也不是 ADTS 格式 , 而是基于 AAC 原始数据(Raw AAC Data)的存储方式 ;
AAC 序列头 AudioSpecificConfig 不是 ADTS 帧头 , FLV 中的 AAC 音频数据 不是完整的 ADTS 格式 , AAC 数据的帧头信息并不是以完整 ADTS 帧头的形式存储 , 而是采用 AudioSpecificConfig 数据提供必要的解码参数 ;
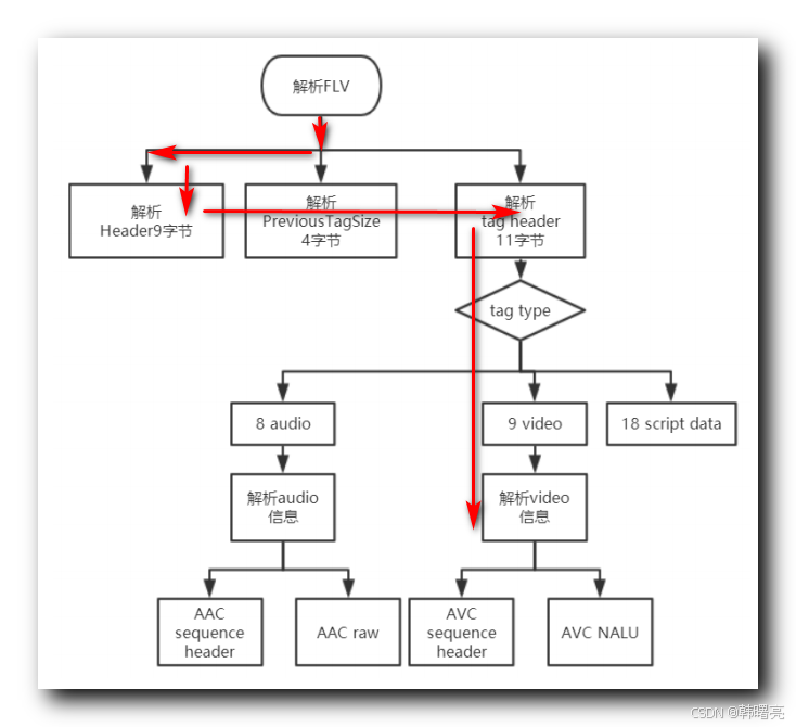
9、Audio Data 音频数据 解析流程

解析 FLV 文件中的 Audio Data 音频数据 需要 逐步处理 FLV 文件的结构 , 从 File Header 头部到音频 Tag 的具体数据 , 解析流程 :
[解析 FLV Header] → [检查音频标志] → [逐个解析 Tag] → [判断 Tag 类型]
→ [解析 Audio Tag Header] → [根据 SoundFormat 解析音频数据] → [输出结果]
以下是详细的解析流程 :
- 解析 FLV 文件的头部 File Header : 检查 Signature 字段 是否为 FLV 确认文件类型 , 然后 检查 Type Flags , 确定是否包含音频数据 ;
| 偏移量 | 字段名称 | 大小 | 描述 |
|---|---|---|---|
| 0x00 | Signature | 3 字节 | 文件标识,固定为 “FLV” |
| 0x03 | Version | 1 字节 | 版本号,常见为 0x01 |
| 0x04 | Type Flags | 1 字节 | 指示是否包含音频(第 3 位)和视频(第 1 位) |
| 0x05 | Data Offset | 4 字节 | Header 的总长度,通常为 9 字节 |
- 解析 FLV Body 文件体 : File Body 文件体 由 若干 " Previous Tag Size 前一个标签大小 + Tag 数据块 " 组成 , 每个 Tag 包括 如下内容 :
| 偏移量 | 字段名称 | 大小 | 描述 |
|---|---|---|---|
| 0x00 | Previous Tag Size | 4 字节 | 前一个 Tag 的大小(包括其 Header 和 Body)。 |
| 0x04 | Tag Header | 11 字节 | 描述 Tag 的类型、数据大小、时间戳等信息。 |
| 0x0F | Tag Body | 可变 | 实际的音频、视频或脚本数据。 |
- 解析 Tag Header 数据块头 : 获取 Tag 类型 , 如果 Tag 类型为 8 ( Audio Tag ) , 确认是 Audio Tag 音频数据块 ;
| 字节偏移 | 字段名称 | 长度(字节) | 描述 |
|---|---|---|---|
| 0 | Tag Type | 1 | 0x08 音频数据 Audio Tag 0x09 视频数据 Video Tag 0x12 元 数 据 Script Tag |
| 1 | Data Size | 3 | 数据块体 Tag Body 的大小 , 单位 字节 Byte |
| 4 | Timestamp | 3 | 时间戳 的 低 24 位 , 单位 毫秒 ms , 表示该数据块的 解码时间 dts ; |
| 7 | Timestamp Extended | 1 | 时间戳的扩展位 , 时间戳 的 高 8 位 , 单位 ms , 该时间是 dts 解码时间 ; |
| 8 | Stream ID | 3 | 保留字段 , 固定为 0 ; |
- 解析 Tag Body 数据块体 :第 1 字节(Sound Format、Sound Rate、Sound Size 和 Sound Type);
| 偏移量 | 字段名称 | 位宽 | 描述 |
|---|---|---|---|
| 0 | SoundFormat | 4 | 音频编码格式(如 10 表示 AAC)。 |
| 4 | SoundRate | 2 | 采样率(如 3 表示 44 kHz)。 |
| 6 | SoundSize | 1 | 采样精度(如 1 表示 16 位)。 |
| 7 | SoundType | 1 | 声道类型(如 1 表示立体声)。 |
- 如果 Sound Format 是 AAC , 则进一步解析 AAC Packet Type ;
10、Audio Data 音频数据 类型的 Tag 数据块 的 Tag Body 数据块体部分示例展示
Audio Data 音频数据 类型的 Tag 数据块 的 Tag Body 数据块体部分示例 : 该示例没有 FLV 文件头 , 没有 Tag Header 数据块头 , 只有 Tag Body 数据块体数据 ;
AF 00 12 10
上述十六进制数据解析如下 :
-
AF: 设置的 Tag Header 数据 , 转为二进制为1010 1111;1010: 0 ~ 3 位 , Sound Format = 10 , 表示该 Audio Data 音频数据 类型的 Tag 数据块 的 Tag Body 数据块体 的格式是 AAC 格式 ;11: 4 ~ 5 位 , Sound Rate = 3 , 表示采样率 是 44100 Hz , 该值是默认值 , 没有实际意义 ;1: 第 6 位 , Sound Size = 1 , 采样位数是 16 位 , 默认值 , 没有实际意义 ;1: 第 7 位 , Sound Type = 1 , 表示 立体声 , 也是默认值 , 没有实际意义 ;- AAC 音频 的 解码参数 不在 Tag Header 数据中 , 而是在 Tag Body 中的 AAC 序列头 的 AudioSpecificConfig 参数中 ;
-
- - - 下面是设置的 Tag Body 数据 - - - ;
-
00: 设置 AAC Packet Type = 0 , 表示这是 AAC 序列头 ; -
12 10: 设置 2 字节的 AudioSpecificConfig 值 , 转为二进制0001 0010 0001 0000- 0 ~ 4 位 , 是
AudioObjectType = 00010, 该值表示 AAC 编码类型 , 2 = AAC-LC ; - 5 ~ 8 位 , 是
SamplingFrequencyIndex = 0100, 该值表示采样率 , 4 = 44.1 kHz ; - 9 ~ 12 位 , 是
ChannelConfiguration = 0010, 该值表示声道配置 , 2 = 立体声 ;
- 0 ~ 4 位 , 是
火山引擎开发者社区是火山引擎打造的AI技术生态平台,聚焦Agent与大模型开发,提供豆包系列模型(图像/视频/视觉)、智能分析与会话工具,并配套评测集、动手实验室及行业案例库。社区通过技术沙龙、挑战赛等活动促进开发者成长,新用户可领50万Tokens权益,助力构建智能应用。
更多推荐
所有评论(0)