Agent学习Day2——Agent应用开发与落地全景
本文作为Datawhale/动手学Agent应用开发的作业,旨在了解智能体(Agent)的定义、划分、组成模块与国内外相关产品。
注:本文作为Datawhale/动手学Agent应用开发的作业,旨在了解智能体(Agent)的定义、划分、组成模块与国内外相关产品。
同系列文章:
(PPT原文与教程见文末“特别鸣谢”)
目录
4. 协调者-工作者(Coordinator-Worker)
5. 评估-优化循环(Evaluate-Optimize Loop)
Agent的定义
原文中讲了很多,我最喜欢的是吴恩达&Horrison的定义:
“不必拘泥于‘是否属于 Agent’ ,而应关注其具备‘agentic’的程度”
这句话看似逃避了Agent的定义,但却也将我们带出了思维怪圈。跳出学术论文,比起Agent的定义是什么,我们更关心它能在多大程度上“智能”地替我们解决实际问题。
对于“智能程度”的量化分级,原课程PPT内采用了Langchain团队给出的定义,但笔者找到了更加权威的《企业级智能体产业落地研究报告》分级标准,该报告由腾讯云、腾讯研究院联合国际权威研究机构Gartner共同发布,是新出的行业白皮书,值得参考。

(文末附夸克网盘下载链接)
Agentic System的架构划分
这部分其实很简单,总结如下:
-
工作流(Workflow):通过预定义代码路径编排 LLM 和工具,适合任务步骤明确的场景。
-
自主智能体(Autonomous Agent):LLM 动态控制决策和工具使用,自主规划任务,适合任务步骤难以预知的场景
“杀鸡蔫用宰牛刀”
Agentic System 组成模块
PPT内进行了简单的工作流模式拆解+自主智能体的设计理念
但笔者作为新手小白,只是知道了概念显然不够,于是像第一课那样找个项目进行了拆解研究。
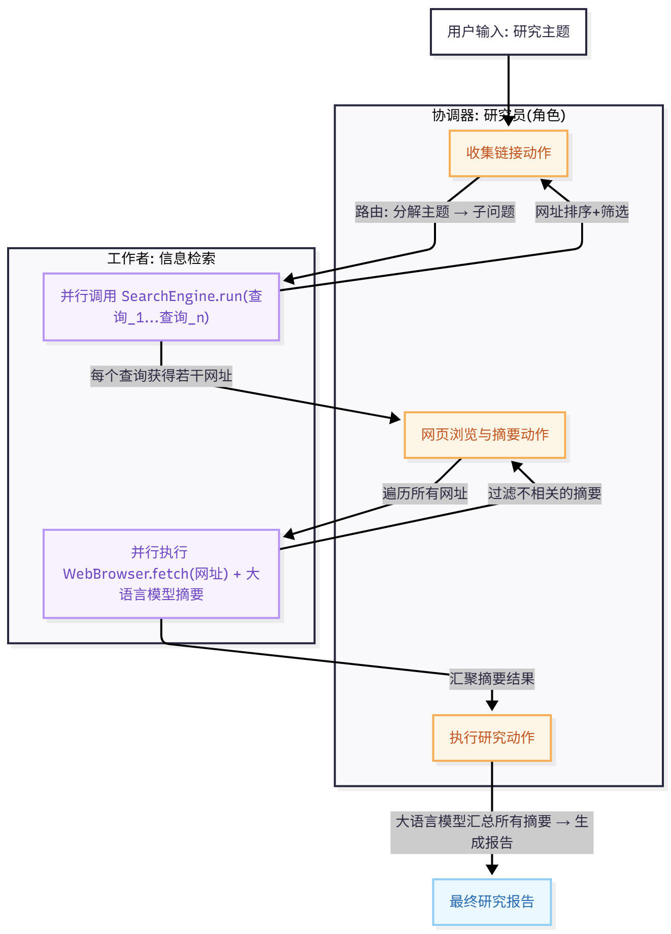
分析对象:MetaGPT|研究员Agent
核心功能
根据用户查询总结从互联网收集的信息来进行研究,并生成研究报告。
架构流程图

(图片来源:MetaGPT官方代码库)
模式拆解
1. 提示链(Prompt Chain)
在这个角色中,“提示链”指的是多个 LLM 提示/交互串联,用于分解任务、生成子问题、摘要内容、整合报告等。
运作方式
-
用户输入研究主题 → 系统提示 “请分解主题” → LLM 返回关键词列表。
-
针对每个关键词调用检索工具(search engine)→ 得到 URL 列表。
-
对每个 URL 用浏览工具+提示生成摘要。
-
最后把所有摘要作为 “内容” 输入 LLM,再生成完整报告。
2. 路由(Routing)
“路由”指的是在多任务或多路径情况下,根据条件/角色选择不同的处理路径。在该实现中,也有“哪一个 Action 执行/执行顺序”或者“哪个子问题用哪个链接摘要”之类的路由逻辑。
运作方式
-
主流程:CollectLinks → WebBrowseAndSummarize → ConductResearch。
-
在 CollectLinks 中,生成多个子问题,每个子问题生成 URL 列表 → 每个 URL 成为一个 “子任务” 路由到下一阶段。
-
在 WebBrowseAndSummarize 中,zip(query, urls) → 生成多个浏览和摘要任务。
-
最后,所有摘要汇总后路由到 ConductResearch 生成最终报告。
3. 并行任务(Parallel Tasks)
并行任务指的是在同一阶段中同时处理多个子任务,以加快整体流程。该 “Researcher” 实现确实包含并行执行的步骤。
运作方式
-
在子问题分解后,调度多个关键词同时调用搜索引擎。
-
在获取链接后,针对每个链接同时调用网页浏览和摘要动作。
-
并行完成后再统一整合结果。
4. 协调者-工作者(Coordinator-Worker)
这指的是一个“协调者”角色负责调度、分配任务,若干“工作者”角色执行子任务。虽然这个实现不是明确拆成多个 agent 协作,但结构上也体现了类似的逻辑:Researcher 角色(协调者) + 多个 Actions(工作者)承担不同子任务。
运作方式
-
用户启动 Researcher → Researcher 初始化所有 Actions,设定顺序。
-
Researcher 执行 CollectLinks → 得到链接列表。
-
Researcher 调度 WebBrowseAndSummarize 对每个链接执行摘要。
-
Researcher 最后调度 ConductResearch 将摘要整合成报告。
-
每个阶段由研究者“调度”不同 Action,形成协调-工作结构。
5. 评估-优化循环(Evaluate-Optimize Loop)
这一模式指的是在任务执行后,有反馈/评估机制,然后根据评估结果优化下一轮任务或流程。虽然在该页面中没有一个显式的 “自动优化” 子模块,但我们可以看到若干可视为“评估”或“质量控制”机制,并且可以作为优化入口。
运作方式
-
系统执行完报告生成后,自动或人工对报告进行评分/评估(例如“是否覆盖核心子问题”“是否引用可靠来源”)。
-
若评分低,则回到“子问题分解”或“链接筛选”阶段,调整关键词数、增加 url_per_query、引入更强检索工具。
-
触发下一轮工作流,直至输出报告质量满意。
为了让大家更好的从“模式拆解”的角度来理解这个工作流,笔者简陋地绘制了一个Mermaid流程图,应该可以让逻辑更加清晰:

国内外Agent平台、框架、产品
这里的三个词汇,平台指低代码平台、框架指全代码框架,而产品则是使用二者构建出的最终产物。笔者还是个Agent小白,没有实力为大家讲经验,但可以分享一些自己的学习路径。
全代码框架:
优先选择Langchain,在1.0版本大更新后,其将LangGraph作为新的底层架构,并重构了许多底层代码,大大降低了学习成本。
学习路径上,看官方文档当然是最好的,但新手入门可以看看我个人很喜欢的B站“九天老师”!贴一个他最新的Langchain入门教程【核心API重构!最新LangChain 1.0快速入门与Agent开发实战!从零搭建工业级智能体,最新中间件功能详解,MCP、RAG工业级实践!】
低代码平台:
国内优推Coze,使用简单,功能也相对丰富(但基座模型是硬伤)。
有魔法的小伙伴可以使用Dify,拥有更加完善的生态与本地LLM支持。
学习路径上,建议在平台上找最热门的Agent,学习其工作流编排方法;有了自己的灵感后,可以寻找同类型的Agent,做一个“Agent裁缝”取长补短。
特别鸣谢:
《企业级智能体产业落地研究报告》下载链接:
我用夸克网盘给你分享了「Agent行业好文」,点击链接或复制整段内容,打开「夸克APP」即可获取。
火山引擎开发者社区是火山引擎打造的AI技术生态平台,聚焦Agent与大模型开发,提供豆包系列模型(图像/视频/视觉)、智能分析与会话工具,并配套评测集、动手实验室及行业案例库。社区通过技术沙龙、挑战赛等活动促进开发者成长,新用户可领50万Tokens权益,助力构建智能应用。
更多推荐

所有评论(0)